Berdasarkan Teori Ikatan Valensi, pembentukan senyawa kompleks terjadi karena adanya ikatan kovalen koordinasi yang melibatkan asam Lewis (atom pusat) dan basa Lewis (ligan) menggunakan orbital hibridisasi yang sesuai. Perhatikan contoh soal tentang hibridisasi senyawa kompleks berikut ini.
Soal No. 1
Hibridisasi ion kompleks [Zn(NH3)4]2+ adalah …. (Nomor atom Zn = 30)
A. sp
B. sp2
C. sp3
D. sp3d
E. sp3d2
Jawaban: C
Penyelesaian:
Soal No. 2
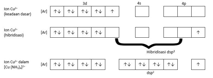
Tuliskan hibridisasi ion kompleks [Cu(NH3)4]2+!
Pembahasan:
Soal No. 3
Tuliskan hibridisasi ion kompleks [Cr(NH3)6]3+!
Pembahasan:


